近日,微纳光电功能材料创新团队在国际知名期刊《Small》(影响因子12.1)上在线发表了题为“Intrinsic Bright and Robust Phosphorescence in Sulfur Quantum Dots Enabled by π-Conjugation Engineering and Covalent Matrix Anchoring”的最新研究成果。材料学部硕士研究生周恒为文章的第一作者,王子飞老师为文章的通讯作者,齐鲁工业大学(山东省科学院)为唯一通讯单位。

室温磷光(RTP)材料因其长寿命发光、大斯托克斯位移和高激子利用率,在信息加密、光电器件和生物医学成像等前沿领域展现出广阔应用前景。传统无机RTP材料多依赖稀土离子或过渡金属,虽然性能突出,但往往存在毒性高、成本高和不可持续等问题;而有机RTP材料在结构设计上更具灵活性,却普遍受到加工性差和生物相容性不足的限制。
在此背景下,无金属量子点因其独特的光学特性、低毒性、优异稳定性和可持续来源,被视为新一代RTP材料的理想候选。其中,硫量子点(SQDs)不仅来源绿色可持续,还兼具光学活性和天然抗菌特性,具有重要研究价值。然而,由于硫原子自旋轨道耦合效应较弱,难以高效形成稳定的三重态激子,因此实现硫量子点的高效本征RTP一直是该领域亟待突破的核心难题。

图1. 基于El-Sayed规则的π-SQDs-MA设计策略及合成过程
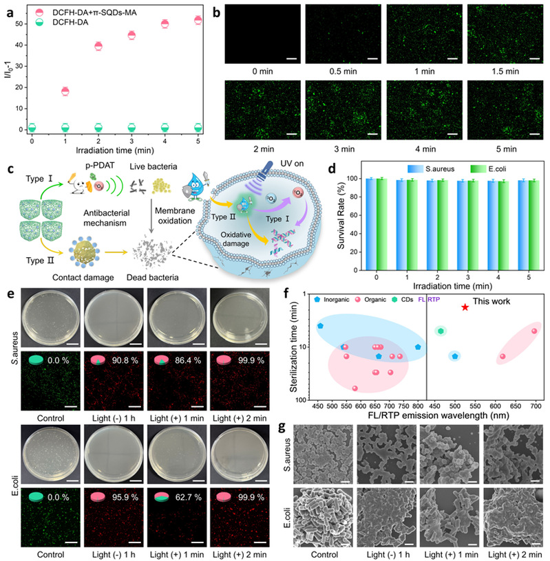
针对这一关键科学难题,研究团队提出了π共轭单元与基体共价键和相结合的创新策略,成功实现了SQDs高效且稳定的本征RTP。所构建的π-SQDs-MA材料展现明亮的绿色磷光,量子效率高达19.61%,寿命长达221.26 ms,兼具优异的光稳定性、长期稳定性和环境适应性。同时,该材料具备光动力与自身抗菌能力,可在2分钟内高效灭杀大肠杆菌和金黄色葡萄球菌。此外,通过能量转移可实现多色RTP发射,为高级余辉显示和动态多级信息加密方面提供新思路。本研究不仅提出了实现SQDs本征高效RTP的新方法,也为无金属长余辉材料的应用拓展提供了重要理论指导和实践路径。

图2. 基于磷光动力学与本征抗菌特性的体外双重抗菌能力

图3. 余辉显示与信息加解密应用演示
本研究得到了国家自然科学基金项目(22205122)、山东省自然科学基金项目(ZR2024MB089、ZR2020QE052)的支持。
论文链接:https://doi.org/10.1002/smll.202506316


